欢迎访问南京市中山陵园管理局网站
Foreign Languages
网站首页
机构信息
政府信息公开
政务服务
风景名胜
自然保护
基础信息
业务信息
人事信息
政策法规
建议提案办理结果公开
财政信息
行政执法统一平台
行政许可和行...
行政权力事项清单
当前位置:
首页
>
招标招租
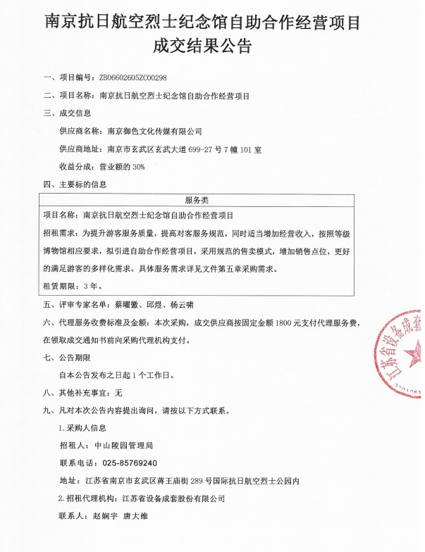
南京抗日航空烈士纪念馆自助合作经营项目成交结果公告
来源:中山陵园管理局 发布时间:2026-02-13 17:15 阅读次数:
【打印此页】
【关闭窗口】